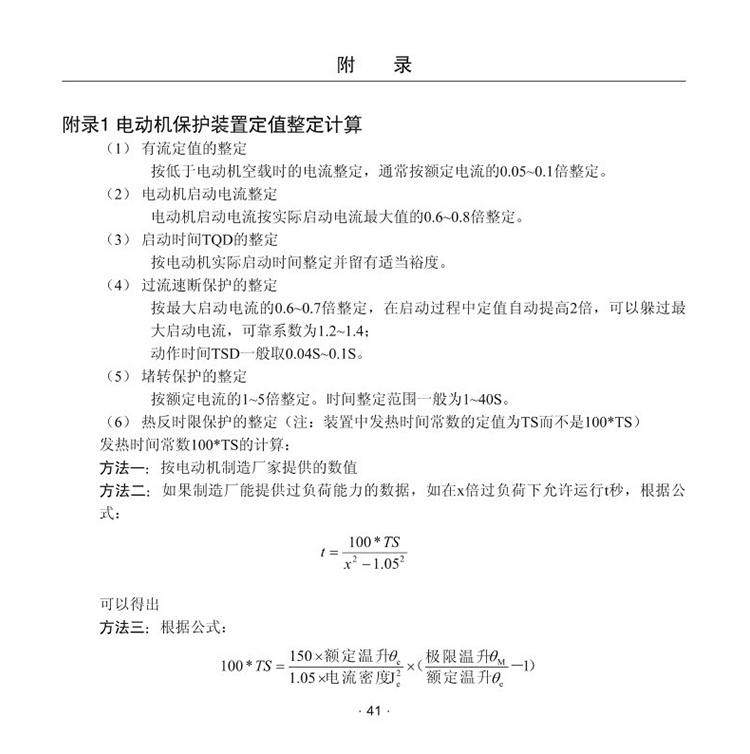
网站首页
公司简介
新闻中心
产品中心
解决方案
服务与支持
联系我们
资料下载
中文
English
产品中心
服务创造价值、存在造就未来
当前位置:
首页
>
产品中心
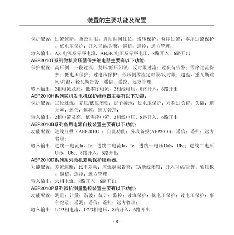
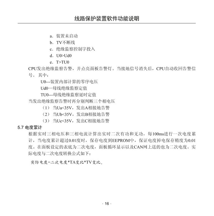
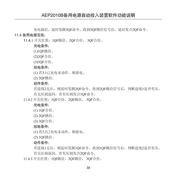
AEP2010T
浏览次数:1563
马上咨询
产品详情
上一篇:
AEP2010
下一篇:没有了!
发表评论:
提交评论
评论记录:
未查询到任何数据!
回复评论:
×
电话咨询
在线咨询
公司简介
在线咨询
售前咨询专员
售后服务专员
在线咨询
免费通话
24小时免费咨询
请输入您的联系电话,座机请加区号
免费通话
免费通话
微信扫一扫
微信联系
返回顶部